相続の相談でいちばん多い失敗は、
「税理士に行ったら登記の話ができず、司法書士に行ったら税金が分からない」ことです。
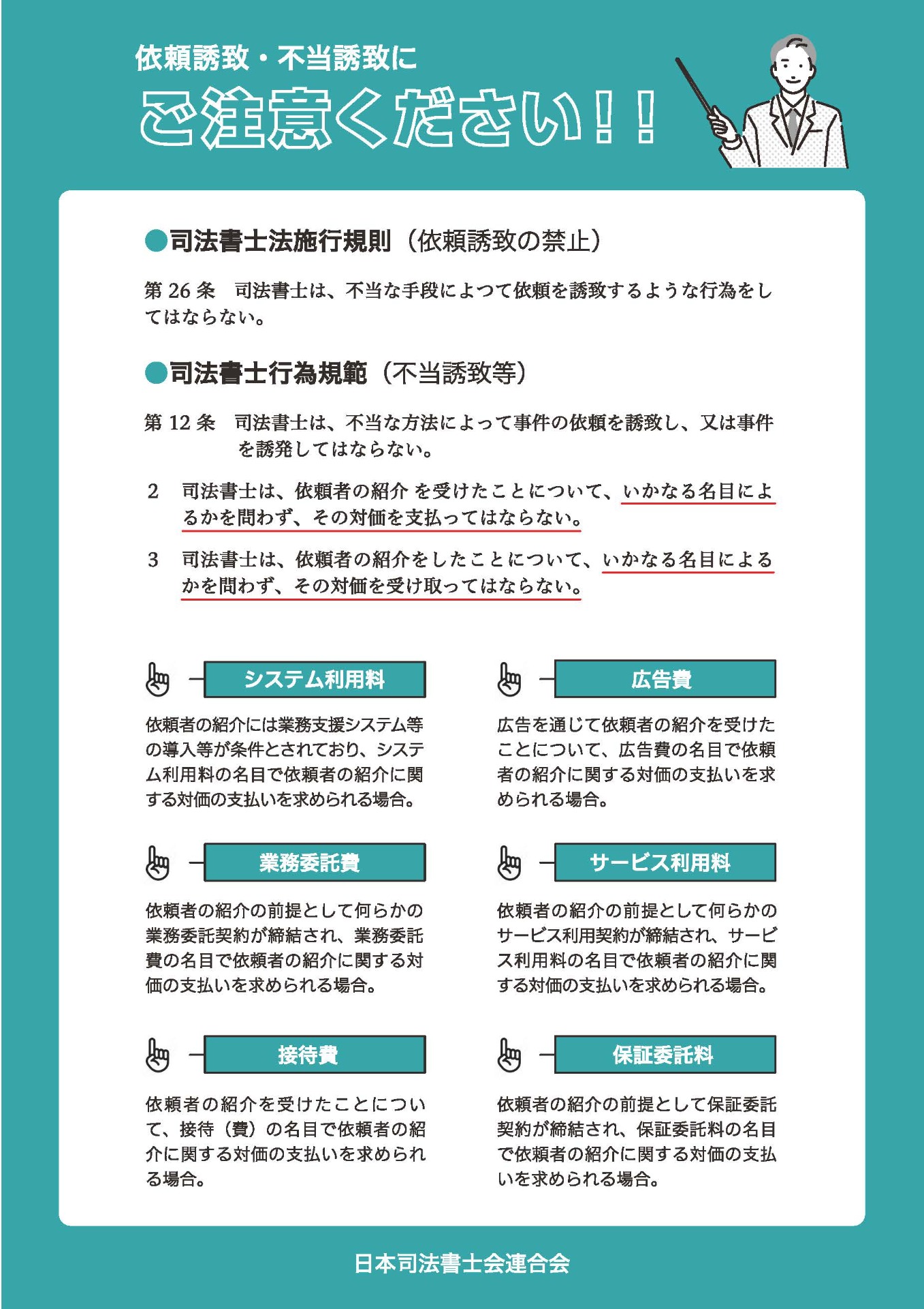
司法書士法施行規則および行為規範から紐解く「不当誘致」——アイリス国際司法書士・行政書士事務所の姿勢

近年、「モームリ」に関連した弁護士法違反で業者が摘発されたニュースが話題になりました。司法書士業界においても"不当誘致"が問題視され、日本司法書士会連合会から注意喚起が行われています。私たちアイリス国際司法書士・行政書士事務所では、開業以来一貫して"広告を使わない方針"を貫いてきました。本記事では、その理由を司法書士法施行規則や行為規範の趣旨から紐解きながら、私たちの「専門家としてのスタンス」をお伝えします。
■ 目次
- 不当誘致とは何か——司法書士法施行規則と行為規範の趣旨
- なぜ司法書士業界では"グレーな誘致"が横行するのか
- 弁護士法との決定的な違い——業者が裁かれない構造
- アイリスが広告を一切利用しない理由
- 「専門家が法律ギリギリを攻める」ことへの違和感
- これからもクリーンな司法書士業務を続けるために
- まとめ——"誘致に頼らない司法書士"であるという選択
1. 不当誘致とは何か——司法書士法施行規則と行為規範の趣旨

司法書士業務には、依頼を得るために不当な勧誘を行ってはならないという規定があります。
司法書士法施行規則や司法書士行為規範には、
- 不当な便宜供与
- 依頼獲得を目的とする過度な勧誘
- 司法書士の独立性を損なう行為
などを禁止する趣旨が明記されています。
これは、依頼者の利益を守るためだけでなく、司法書士自身が業者からの誘導に引きずられないようにするためのものです。
最近では、日本司法書士会連合会が「依頼誘致・不当誘致」に関する注意喚起を発し、
"広告費"などの名目で司法書士に案件を紹介する業者に対して警戒するよう呼びかけています。

2. なぜ司法書士業界では"グレーな誘致"が横行するのか

司法書士の業務は、登記、相続、債務整理、成年後見など、一般の方には判断が難しいものが多く、自然と「専門家探し」は業者に依頼されやすい構造があります。
そこに目をつけた広告業者や仲介業者は、
- 司法書士をリスト化して片っ端から営業
- 「広告を載せるだけで集客できますよ」
- 「費用は成果報酬だからリスクはありません」
といった"甘い言葉"で勧誘します。
しかしその実態は、
司法書士に案件紹介料を支払わせる仕組み
→ 司法書士側は法令違反のリスク
→ 業者は責任を負わない
という、非常にアンバランスな構造です。
3. 弁護士法との決定的な違い——業者が裁かれない構造

弁護士法では、勧誘に関与した"業者自身"も処罰対象になります。
ところが、司法書士に関する法令では、
業者は処罰されません。
責任を負うのは司法書士のみ。
この差によって、司法書士業界には、
- 法規制の「外側」にいる業者
- 司法書士を巻き込む誘致スキーム
- 無責任な勧誘
が横行する結果になっています。
だからこそ、司法書士は"誘致しやすいターゲット"にされやすいのです。
4. アイリスが広告を一切利用しない理由

私の事務所、アイリス国際司法書士・行政書士事務所は、開業当初から一貫して広告に頼らずに運営してきました。
理由は三つあります。
① 誘致業者が極めて無責任な話をされたケースがあったため
前述の通り、業者は法的責任を負いません。
問題が起きても司法書士だけが処分対象になります。
そんな誘致スキームに乗ることは、事務所を危険に晒すだけです。
② "広告費"と称して実質的な紹介料を求められる場合がある
パンフレットでも注意されている通り、
「広告費」「掲載料」「システム利用料」などの名目で、
実質的な業者報酬を支払わせる誘致手法があります。
これは司法書士の倫理に抵触する非常に危険なスキームです。
③ 法律を扱う専門家が"グレーゾーン"を攻めてどうする?
私は司法書士として、「法のギリギリを攻める」行為自体が矛盾だと考えています。
法の遵守を説く立場の人間が、法の抜け道を利用して集客する――
この姿勢が、依頼者の信頼を損なうと感じています。
5. 「専門家が法律ギリギリを攻める」ことへの違和感

不当誘致に関する規定の中心は、
「司法書士は独立し、公正中立であるべき」という理念です。
だからこそ、専門家自身が
「法律に触れなければいいだろう」
「業者が責任を取るわけではないから問題ない」
という発想になること自体が、私は危険だと感じています。
法律家の仕事は、依頼者の人生や権利に深くかかわるものです。
その倫理観を失えば、司法書士としての信頼も崩れます。
6. これからもクリーンな司法書士業務を続けるために

アイリスでは、これからも一切の誘致・広告を利用するつもりはありません。
すべての依頼は、
- 地域の口コミ
- 行政機関からの相談
- ご紹介
- 自主的に当事務所を探してくださった方
によって成り立っています。
"透明性のある司法書士業務"が、
最終的に依頼者の安心につながり、
地域から本当の信頼を得る道だと考えているからです。
7. まとめ——"誘致に頼らない司法書士"であるという選択
誘致スキームに乗れば、
短期的には依頼が増えるかもしれません。
しかし私は、司法書士として最も大切なのは、
**"誰に遠慮せず、依頼者の利益だけを見て仕事ができる状態"**だと考えています。
そのためにも、
- 業者の甘い誘いに乗らない
- グレーゾーンに手を出さない
- 法の精神に従って業務を行う
という姿勢を、今後も一貫して続けていきます。

最新のブログ記事
「子どもは大阪におるから、相続の時は帰ってきてもらえばええやろ。」
丸亀市・坂出市の相続は「農地と実家」が最大の火種|遺言書がないと家族が困る理由を司法書士が解説
「この畑、誰が継ぐんや?」
「実家はいらんけど、税金は払いたくない…」
高松市で相続相談を受けていると、この言葉を本当によく耳にします。
しかし実際には、"自宅しかない相続"こそ最も揉めやすい のです。



